Skip to content

Intro to TrueASSETS

What is TrueASSETS?

TrueASSETS is an "Asset Browser" management tool for Blender.

Info

TrueASSETS is designed to automate workflows for the creation of assets marking data from existing .blend files, marking data from current (active) .blend files; for auto-creating 'assets' from texture libraries and also auto-creating assets from HDRi libraries. It also allows assets to be marked from 3d files like .OBJ and .FBX files.

TrueASSETS as of version 3.2.x also offers context menus inside your OS's file explorer:

Where to find it?

TrueASSETS needs to be installed in Blender under the user-preferences > Addons

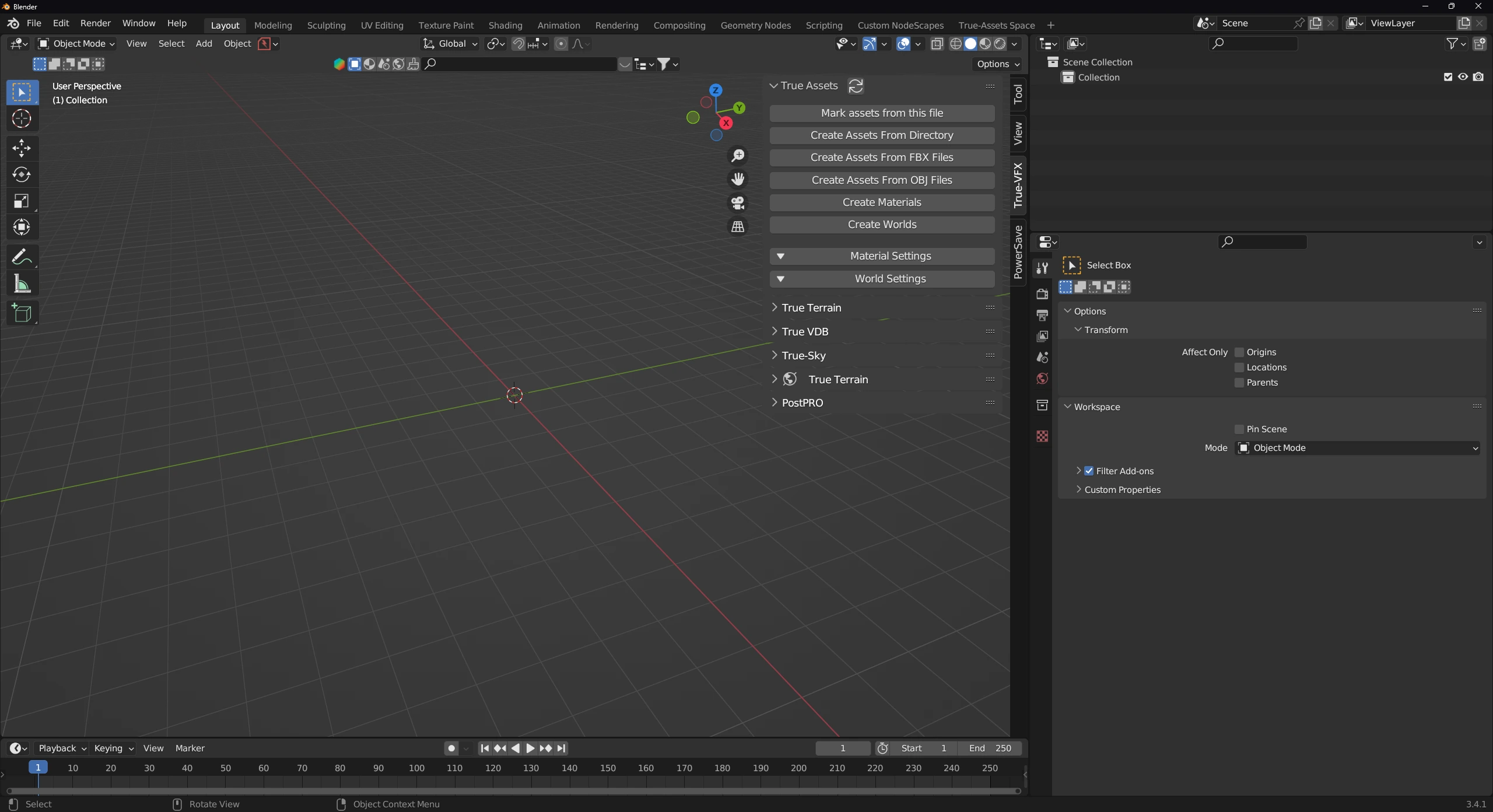
Once installed, it can be found in the 3d viewport 'N' panel (this is the panel on the right-hand-side of the 3d viewport)

The Future of TrueASSETS...

We aim to make TrueASSETS the most well-rounded, asset management tool for Blender. We can only do this with your support!

If you would like to help us develop this, please contact us via our Superhive Marketplace Page to leave us feedback and ideas.